- 网课刷课: 10块一科全包✅ 形考+大作业+终考+学习行为(视频/阅读/论坛全完成)
- 期末到校机考,纸考精准小抄
- 毕业论文|设计|社会实践
- 学业托管毕业服务
操作题:请同学们根据题干要求,在Excel软件中完成以下操作题,请在Excel软件中输入正确的命令及计算出结果,并将过程及结果截图上传至对应答题框内。
【1】(操作题)某企业每年年末从税后利润中提留50万元作为职工培训基金,若银行存款年利率为6%,以复利计息,第5年年末该企业职工培训基金将达到多少万元?
【2】(操作题)永信公司购买一项资产,约定3年后一次性支付100万元,假若折现率为10%,那么该资产的现价是多少?
【3】(操作题)有一笔5年期分期付款购买设备的业务,每年年初付500,000元,假若贴现率为6%,该项分期付款总额相当于现在一次支付的价款是多少?
【4】(操作题)某投资方案,第一年年初投资500,000元,当年年末的净现金流量为60,000元,以后5年的净现金流量均为135,000元,假定折现率为5%,那么该投资方案的净现值是多少?
【5】(操作题)现有100,000元,欲在10年后使其达到原来的5倍,选择投资机会时最低可接受的报酬率为多少?
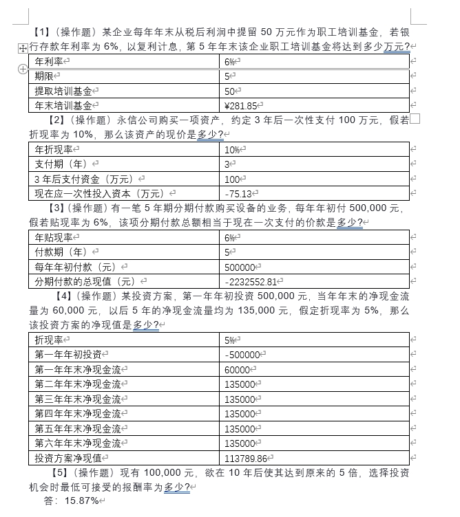
【1】(操作题)某企业每年年末从税后利润中提留50万元作为职工培训基金,若银行存款年利率为6%,以复利计息,第5年年末该企业职工培训基金将达到多少万元?
年利率
6%
期限
5
提取培训基金
50
年末培训基金
¥281.85
【2】(操作题)永信公司购买一项资产,约定3年后一次性支付100万元,假若折现率为10%,那么该资产的现价是多少?
年折现率
10%
支付期(年)
3
3年后支付资金(万元)
100
现在应一次性投入资本(万元)
-75.13
【3】(操作题)有一笔5年期分期付款购买设备的业务,每年年初付500,000元,假若贴现率为6%,该项分期付款总额相当于现在一次支付的价款是多少?
年贴现率
6%
付款期(年)
5
每年年初付款(元)
500000
分期付款的总现值(元)
-2232552.81
【4】(操作题)某投资方案,第一年年初投资500,000元,当年年末的净现金流量为60,000元,以后5年的净现金流量均为135,000元,假定折现率为5%,那么该投资方案的净现值是多少?
折现率
5%
第一年年初投资
-500000
第一年年末净现金流
60000
第二年年末净现金流
135000
第三年年末净现金流
135000
第四年年末净现金流
135000
第五年年末净现金流
135000
第六年年末净现金流
135000
投资方案净现值
113789.86
【5】(操作题)现有100,000元,欲在10年后使其达到原来的5倍,选择投资机会时最低可接受的报酬率为多少?
答:15.87%



















暂无评论内容